Examen de 1ere mention 🤯
- Juicypen
- Messages : 96
- Enregistré le : mar. 06 juin, 2017 19:03
- Mon piano : Wilhelm Schimmel 118 Tradition
Examen de 1ere mention 🤯
Bonjour à tous,
Je traverse une période complexe dans mon apprentissage du piano et j'aimerais partager avec vous mon expérience et solliciter vos conseils.
J'ai commencé à apprendre le piano en 2017 avec un professeur qui m'a initié aux bases, notamment à travers les recueils "De Bach à nos jours". Depuis 2019, je suis élève dans une école de musique.
L'année prochaine, je me présenterai à l'examen pour la première mention. Le programme est exigeant : deux études, deux inventions à trois voix de Bach, un morceau imposé annoncé 6 semaines avant l'examen, et une pièce choisie par l'enseignant.
Je m'inquiète particulièrement pour l'étude proposée par mon professeur, qui serait une des Études-tableaux de Rachmaninov, voir éventuellement une de Scriabine, et pour le morceau imposé, la première Barcarolle de Fauré. Si les inventions de Bach me semblent abordables, les autres morceaux me paraissent hors de portée.
Petite précision, ma professeur de piano est russe. Ça sert probablement à rien et je tenais quand même à l’indiquer.
En cours, je me sens perdu, et malgré mon analyse personnelle du morceau (qui doit s’en doute, être ridicule sur le niveau de la partition ) qui me permet d’essayer de comprendre sa structure et ses harmonies, cela ne m'aide pas à le mémoriser. Quand je joue cette partition, j’ai l’impression d’essayer de dire une phrase, lettres après lettres.
Je mets en pièce jointe le recueil type de l’examen proposé par l’école
Que feriez-vous à ma place ? Devrais-je renoncer à cet examen qui semble bien au-delà de mes capacités actuelles, ou essayer de négocier un autre morceau avec mon enseignant ?
Merci d'avance pour votre aide et vos suggestions.
Je traverse une période complexe dans mon apprentissage du piano et j'aimerais partager avec vous mon expérience et solliciter vos conseils.
J'ai commencé à apprendre le piano en 2017 avec un professeur qui m'a initié aux bases, notamment à travers les recueils "De Bach à nos jours". Depuis 2019, je suis élève dans une école de musique.
L'année prochaine, je me présenterai à l'examen pour la première mention. Le programme est exigeant : deux études, deux inventions à trois voix de Bach, un morceau imposé annoncé 6 semaines avant l'examen, et une pièce choisie par l'enseignant.
Je m'inquiète particulièrement pour l'étude proposée par mon professeur, qui serait une des Études-tableaux de Rachmaninov, voir éventuellement une de Scriabine, et pour le morceau imposé, la première Barcarolle de Fauré. Si les inventions de Bach me semblent abordables, les autres morceaux me paraissent hors de portée.
Petite précision, ma professeur de piano est russe. Ça sert probablement à rien et je tenais quand même à l’indiquer.
En cours, je me sens perdu, et malgré mon analyse personnelle du morceau (qui doit s’en doute, être ridicule sur le niveau de la partition ) qui me permet d’essayer de comprendre sa structure et ses harmonies, cela ne m'aide pas à le mémoriser. Quand je joue cette partition, j’ai l’impression d’essayer de dire une phrase, lettres après lettres.
Je mets en pièce jointe le recueil type de l’examen proposé par l’école
Que feriez-vous à ma place ? Devrais-je renoncer à cet examen qui semble bien au-delà de mes capacités actuelles, ou essayer de négocier un autre morceau avec mon enseignant ?
Merci d'avance pour votre aide et vos suggestions.
Modifié en dernier par Juicypen le jeu. 09 nov., 2023 10:34, modifié 1 fois.
Re: Examen de 1ere mention 🤯
Hello,
J'ai du mal à comprendre beaucoup de choses :
-> Je n'ai jamais entendu parler de "1ere mention". Pour moi on parle de "cycle" au conservatoire ?
-> Je ne fais pas le lien entre tes deux messages. Le programme (effectivement plus que surprenant) que tu annonces n'a rien de commun avec ce qu'on peut voir dans ton second message ?
-> Le programme que tu évoques dans ton premier message : Demander de combiner des inventions de Bach avec quelque chose comme une étude de Rachmaninoff et dans un programme d'une telle longueur, c'est très étrange (pour ne pas dire n'importe quoi). Les pièces indiquées dans ton second message semblent beaucoup plus réalistes par rapport au niveau que tu évoques. Es-tu sûr d'avoir bien compris ? D'où tiens-tu les infos de ton premier message ?
J'ai du mal à comprendre beaucoup de choses :
-> Je n'ai jamais entendu parler de "1ere mention". Pour moi on parle de "cycle" au conservatoire ?
-> Je ne fais pas le lien entre tes deux messages. Le programme (effectivement plus que surprenant) que tu annonces n'a rien de commun avec ce qu'on peut voir dans ton second message ?
-> Le programme que tu évoques dans ton premier message : Demander de combiner des inventions de Bach avec quelque chose comme une étude de Rachmaninoff et dans un programme d'une telle longueur, c'est très étrange (pour ne pas dire n'importe quoi). Les pièces indiquées dans ton second message semblent beaucoup plus réalistes par rapport au niveau que tu évoques. Es-tu sûr d'avoir bien compris ? D'où tiens-tu les infos de ton premier message ?
Re: Examen de 1ere mention 🤯
Bonjour, c'est super d'en avoir conscience et je dirai normal si vous n'avez pas trop d'expérience avec le compositeur, c'est comme un nouveau langage. Le plus simple en plus de la pratique au piano, c'est d'écouter le plus possible.Juicypen a écrit : jeu. 09 nov., 2023 9:39
Quand je joue cette partition, j’ai l’impression d’essayer de dire une phrase, lettres après lettres.
- Juicypen
- Messages : 96
- Enregistré le : mar. 06 juin, 2017 19:03
- Mon piano : Wilhelm Schimmel 118 Tradition
Re: Examen de 1ere mention 🤯
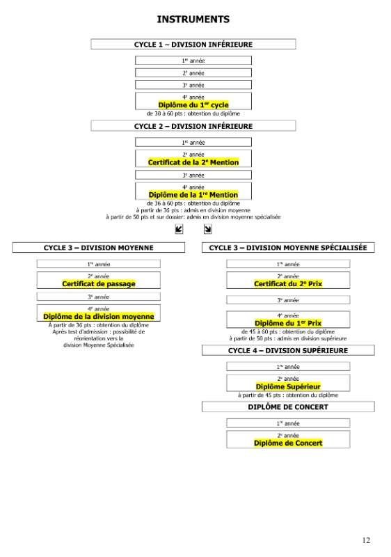
J’ai oublié de préciser que je n’étudie pas le piano en France, mais à l’étranger, au Luxembourg.
Voici le plan d’études dans ce pays, probablement similaire au système français :
Je pensais également avoir mal compris, mais je vous assure que c’est bien le cas. Le programme proposé ci-dessus , est un recueil type, dont je dois choisir une étude dans le pool officiel, la seconde étude est imposée par le professeur.
À noter que j’ai dû jouer une étude de Chopin pour le certificat de la seconde mention. Op 25 n2.
Voici le plan d’études dans ce pays, probablement similaire au système français :
Je pensais également avoir mal compris, mais je vous assure que c’est bien le cas. Le programme proposé ci-dessus , est un recueil type, dont je dois choisir une étude dans le pool officiel, la seconde étude est imposée par le professeur.
À noter que j’ai dû jouer une étude de Chopin pour le certificat de la seconde mention. Op 25 n2.
-
blyssou
- Messages : 2407
- Enregistré le : ven. 09 juil., 2021 2:36
- Mon piano : Pleyel 3bis - yamaha n1x - steinwayB
- Localisation : Zurich
Re: Examen de 1ere mention 🤯
Tu as des videos de toi?
Il y a une grande fourchette dans les pieces que tu montres mais si tu as joué une etude de chopin alors pourquoi pas.
Le niveau d’exigence semble etre elevé ce qui est bien et cette variété semble indiquer que ce qui est attendu c’est de montrer la capacité technique sur certains morceaux et l’spect musical peut etre sur des morceaux « plus simples ». Tu envisages de poursuivre sur quelle filiere apres l mention 1? Car j’imagine que l’entrée pour l plus stricte demande aussi un programme plus corsé tu as donc plusieurs options de programme
Il y a une grande fourchette dans les pieces que tu montres mais si tu as joué une etude de chopin alors pourquoi pas.
Le niveau d’exigence semble etre elevé ce qui est bien et cette variété semble indiquer que ce qui est attendu c’est de montrer la capacité technique sur certains morceaux et l’spect musical peut etre sur des morceaux « plus simples ». Tu envisages de poursuivre sur quelle filiere apres l mention 1? Car j’imagine que l’entrée pour l plus stricte demande aussi un programme plus corsé tu as donc plusieurs options de programme
- Juicypen
- Messages : 96
- Enregistré le : mar. 06 juin, 2017 19:03
- Mon piano : Wilhelm Schimmel 118 Tradition
Re: Examen de 1ere mention 🤯
Non j’arrive pas à m’enregistrer, ça a tendance à me bloquer et me rendre rigide comme un lampadaire 
Dans l’idéal j’aimerai poursuivre en cycle 3 Moyenne spécialisé, mais tout dépendra du score obtenu à l’examen , mais je doute que ça vole très haut avec mon niveau pour ces pièces..
Dans l’idéal j’aimerai poursuivre en cycle 3 Moyenne spécialisé, mais tout dépendra du score obtenu à l’examen , mais je doute que ça vole très haut avec mon niveau pour ces pièces..
Re: Examen de 1ere mention 🤯
Du coup il y a dans tout ça deux choix qui relèvent purement du professeur si je comprends bien :
-> prendre une étude de Chopin ou de Rachmaninoff pour l'étude, à 100 lieux de la liste proposée
-> prendre 2 inventions différentes pour le huis clos et le publique
Et ce sont ceux-là qui sont problématiques, donc à discuter avec le professeur non ?
Sur le programme en lui-même, je ne trouve rien à redire si ce n'est que je trouve que c'est ambitieux en taille de programme et en déroulement. Ca rigole pas...
La première barcarolle de Fauré n' a rien d'injouable, et je suis sûr que tu peux arriver à quelque chose de très bien
En plus elle se déchiffre plutôt bien (pas trop de surprise harmonique toutes les 2 mesures, grande spécialité du Fauré plus tardif
)
-> prendre une étude de Chopin ou de Rachmaninoff pour l'étude, à 100 lieux de la liste proposée
-> prendre 2 inventions différentes pour le huis clos et le publique
Et ce sont ceux-là qui sont problématiques, donc à discuter avec le professeur non ?
Sur le programme en lui-même, je ne trouve rien à redire si ce n'est que je trouve que c'est ambitieux en taille de programme et en déroulement. Ca rigole pas...
La première barcarolle de Fauré n' a rien d'injouable, et je suis sûr que tu peux arriver à quelque chose de très bien
Re: Examen de 1ere mention 🤯
ce qui donne en fait, 6 morceaux à apprendre en une année?
c'est vachement exigeant comme programme pour quelqu'un qui n'a que 6 ans de piano.
tu devrai en parler avec ta prof et lui expliquer tes doutes. peut-etre qu'elle a ses raisons. ou bien elle sur-évalue ton niveau.
c'est vachement exigeant comme programme pour quelqu'un qui n'a que 6 ans de piano.
tu devrai en parler avec ta prof et lui expliquer tes doutes. peut-etre qu'elle a ses raisons. ou bien elle sur-évalue ton niveau.
tout mon apprentissage :https://www.youtube.com/channel/UCGYAyp ... subscriber
- Juicypen
- Messages : 96
- Enregistré le : mar. 06 juin, 2017 19:03
- Mon piano : Wilhelm Schimmel 118 Tradition
Re: Examen de 1ere mention 🤯
Oui c’est exactement cela , 6 pièces sur 1 an.
Et ces gammes…
Bon en réalité 5 , je viens de terminer l’apprentissage de la sinfonie 15 de Bach…
Mais dès la semaine prochaine je vais essayer de revoir les pièces avec ma prof.
Ironie du sort, je suis à Londre Mardi prochain pour écouter l’ensemble des études tableau jouées par Lugansky, histoire d’être bien sûr d’être à des années lumières de ce répertoire
Et ces gammes…
Bon en réalité 5 , je viens de terminer l’apprentissage de la sinfonie 15 de Bach…
Mais dès la semaine prochaine je vais essayer de revoir les pièces avec ma prof.
Ironie du sort, je suis à Londre Mardi prochain pour écouter l’ensemble des études tableau jouées par Lugansky, histoire d’être bien sûr d’être à des années lumières de ce répertoire